打印
东莞市高酷纳米科技有限公司新建项目自主验收
文章出处:本站 人气:307 发表时间:2019-06-14
根据《国务院关于修改〈建设项目竣工环境保护管理条例〉的决定》(国务院令第682号),以及环保部《关于发布<建设项目竣工环境保护验收暂行办法>的公告》(国环规环评[2017]4号),现将东莞市高酷纳米科技有限公司新建项目竣工环境保护验收内容(包括验收监测报告、验收意见)公示如下:
项目名称:东莞市高酷纳米科技有限公司新建项目
地点:东莞市谢岗镇五星上湖村新星路爱而普一栋2楼
建设单位:东莞市高酷纳米科技有限公司
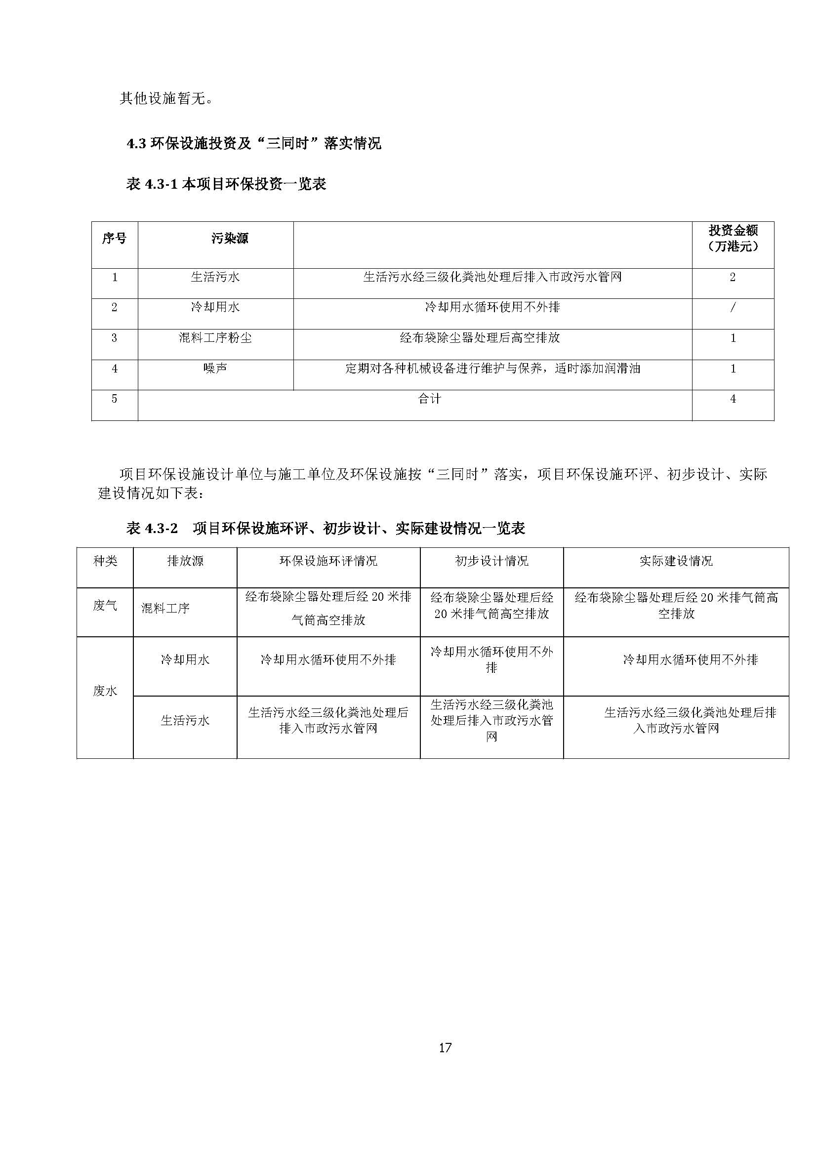
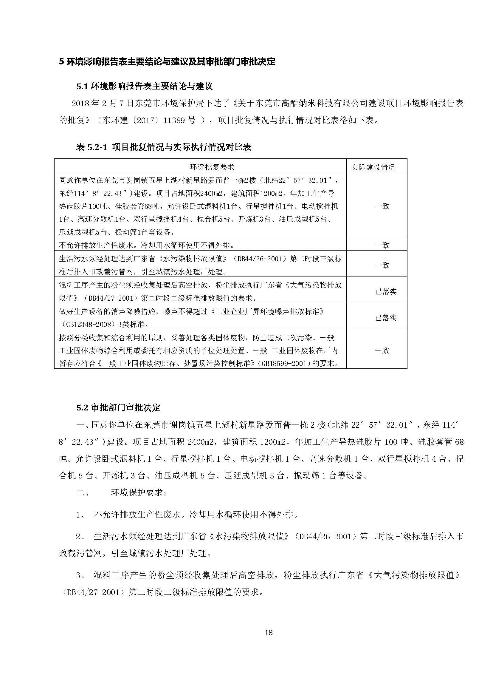
建设内容:项目总投资为300万元,其中环保投资4万元,占总投资的1.3%。项目总占地面积1200平方米,建筑面积2400平方米。年加工生产导热硅胶片100吨、硅胶套管68吨。
公示时间:2018年6月6日至2018年7月6日(20个工作日)
联系人:黄建彬
联系电话:0769-82101656-807
公示期间,对上述公示内容如有异议,请以书面形式反馈,个人须署真实姓名,单位须加盖公章。





































项目名称:东莞市高酷纳米科技有限公司新建项目
地点:东莞市谢岗镇五星上湖村新星路爱而普一栋2楼
建设单位:东莞市高酷纳米科技有限公司
建设内容:项目总投资为300万元,其中环保投资4万元,占总投资的1.3%。项目总占地面积1200平方米,建筑面积2400平方米。年加工生产导热硅胶片100吨、硅胶套管68吨。
公示时间:2018年6月6日至2018年7月6日(20个工作日)
联系人:黄建彬
联系电话:0769-82101656-807
公示期间,对上述公示内容如有异议,请以书面形式反馈,个人须署真实姓名,单位须加盖公章。





































上一篇:东莞市群泰实业有限公司
下一篇:东莞市港森塑胶制品有限公司新建自主验收公示
同类文章排行
- 东莞市众创工程塑料有限公司公司新建调试公示
- 东莞市溢艺铝塑制品有限公司(新建、扩建)竣工公
- 东莞市新盈塑胶制品有限公司(新建)竣工公示
- 时和利造纸扩建项目一期工程验收公示
- 广东知塑新材料有限公司(新建)调试公示
- 东莞市富润包装制品有限公司新建调试公示
- 东莞市帝谷自动化科技有限公司新建竣工公示
- 东莞市大朗利沃包装材料加工店新建调试公示
- 东莞市弘拓金属饰品有限公司新建竣工公示
- 时和利造纸扩建项目一期工程竣工公示
- 宝盈智能家具(新建一期 )项目竣工验收公示
- 东莞市谢岗汇安五金工艺品厂(新建)项目调试公示
