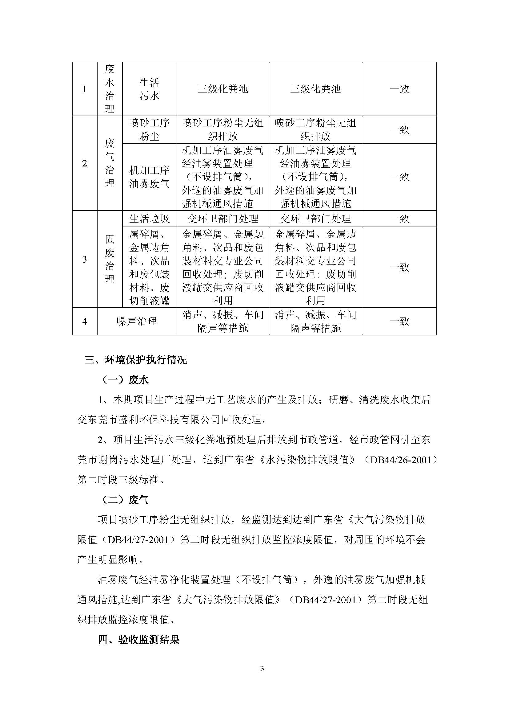
打印
广东四象智能制造股份有限公司迁改建项目竣工
文章出处:本站 人气:286 发表时间:2019-06-14
同类文章排行
- 东莞市众创工程塑料有限公司公司新建调试公示
- 东莞市溢艺铝塑制品有限公司(新建、扩建)竣工公
- 东莞市新盈塑胶制品有限公司(新建)竣工公示
- 时和利造纸扩建项目一期工程验收公示
- 广东知塑新材料有限公司(新建)调试公示
- 东莞市富润包装制品有限公司新建调试公示
- 东莞市帝谷自动化科技有限公司新建竣工公示
- 东莞市大朗利沃包装材料加工店新建调试公示
- 东莞市弘拓金属饰品有限公司新建竣工公示
- 时和利造纸扩建项目一期工程竣工公示
- 宝盈智能家具(新建一期 )项目竣工验收公示
- 东莞市谢岗汇安五金工艺品厂(新建)项目调试公示
















